HeaderSite Map

Light Ship Weight Estimating

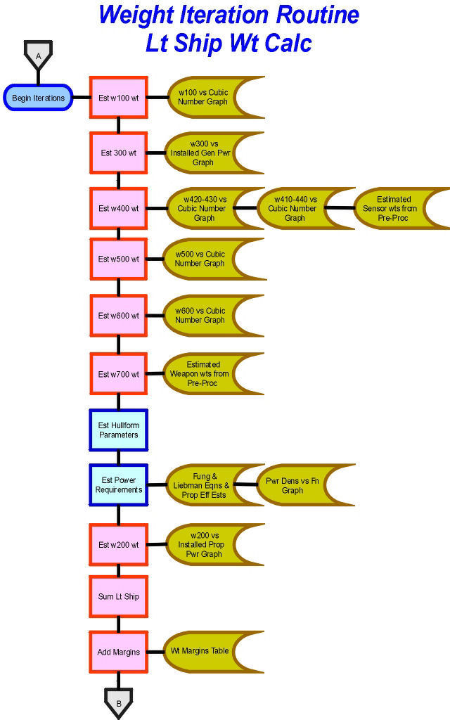
Here is an overview of the proposed method for estimating a design's light ship weight and some of the figures used for estimating w100, w200, w300, w500, and w600 weights related to overall vessel dimensions and other principle characteristics.

LtWt


w100 - Structures Weight - In general for w100 weights, I have plotted them against the vessel's cubic number (which is equal to the vessel's length x beam x hull depth).

w100

w200 - Propulsion Plant Weight - For w200 weights I have plotted the total propulsion plant weight versus the installed propulsion power, as shown below.  I show several trend lines on the graph.

  • The Black line represents a curve fit through all the data points except nuclear
  • The Gray data points and line represents a curve fit through all data points for vessels with nuclear powered steam plants
  • The Brown data points and line represents a curve fit through all data points for vessels with conventional steam plants
  • The Green  data points (with Green centers) and line represents a curve fit through most of the data points for vessels with diesel plants.
  • The Green  data point with the Yellow center represent diesel propelled fast attack craft, whose plants appear to be lighter than the diesel plants on the other lower speed vessels.
  • The Red  data points (with the Red center) and line represent vessels with Combined Diesel or Gas Turbine (CODOG) power plants
  • The Red  data points with the Yellow center represents CODOG  propelled fast attack craft, whose plants appear to be lighter than the CODOG plants on the other lower speed vessels.
  • The Blue  data points (with the Blue center) and line represent vessels with Combined Gas Turbine and Gas Turbine (COGAG) power plants
  • The Blue  data points with the Yellow center represents a COGAG  propelled fast attack craft, whose plants appears to be lighter than the COGAG plants on the other lower speed vessels.

w200A


w300 - Electric Plant Weight - For w300 weights I have plotted the total electrical plant weight versus the installed electrical power, as shown below.  Where possible I've tried to show which data points represent different plant types, however, right now I only show a single trend line through all the data points.

I have added a second plot of w300 versus Full Load Displacement as a second check of electrical plant weight.

w300


w300


w400 - C4ISR Weight - With respect to w400 weights, although an initial estimate can be made based on the data provided on the Pre-Processor sheet, eventually it will become necessary to come up with a better estimate of some of the individual subcomponents of this group.  As such below is a graph of w410 through w440 versus cubic number, which should help users in making a better estimate of these weights as their designs are developed.

In general, w410  through w440 represent weights within the w400 group that may be more related to overall vessel size than some of the other components, and thus may vary from the intial estimates made in the Pre-Pocessor section, especially if the size of the vessel is varied.  For reference;

  • w410  weights represent a vessel's Command & control weights,
  • w420  weights represent a vessel's Navigation System weights,
  • w430  weights represent a vessel's Interior Communications System weights, and
  • w440  weights represent a vessel's Exterior Communication System weights

Additionally, a second graph of just w420 and w430  weights is also provided below as some of the cost estimating methodologies I have been reviewing treat the weights for these groups slightly differently than the rest of the w400 weights.

w410-440

w420-430


w500 - Auxiliary Systems Weight - For w500 weights, I have plotted them against the vessel's cubic number (which is equal to the vessel's length x beam x hull depth).

w500


w600 - Outfit & Furnishing Weight - For w600 weights, I have plotted them against the vessel's cubic number (which is equal to the vessel's length x beam x hull depth).

w600


w700 - Armament Weight - With respect to w700 weights, here is a graph of w700 weight versus full load displacement for reference, to show how the size of the weaponry of the proposed ship compares to other similar vessels.

w700

Home